-->
当前位置: 首页 > 新闻中心 > 公示公告

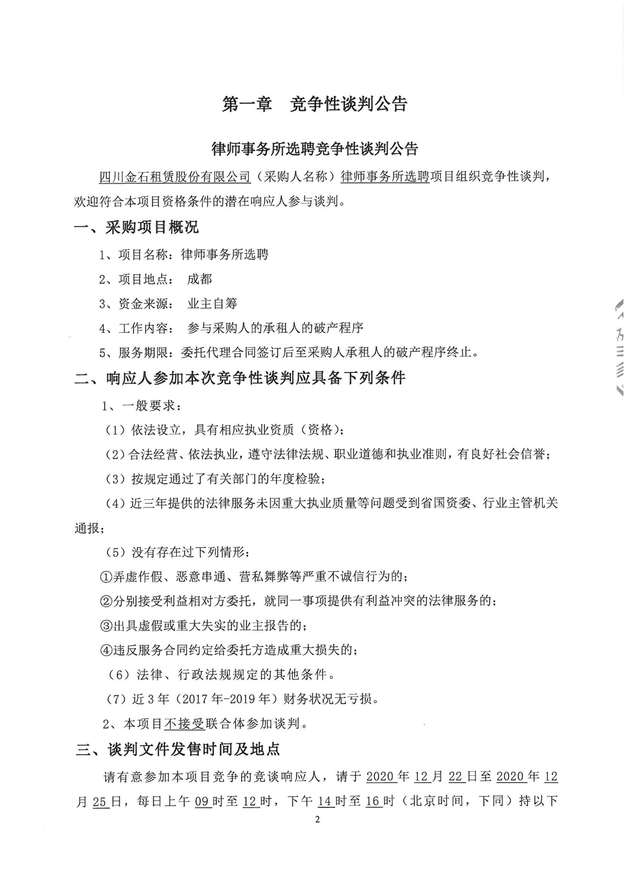
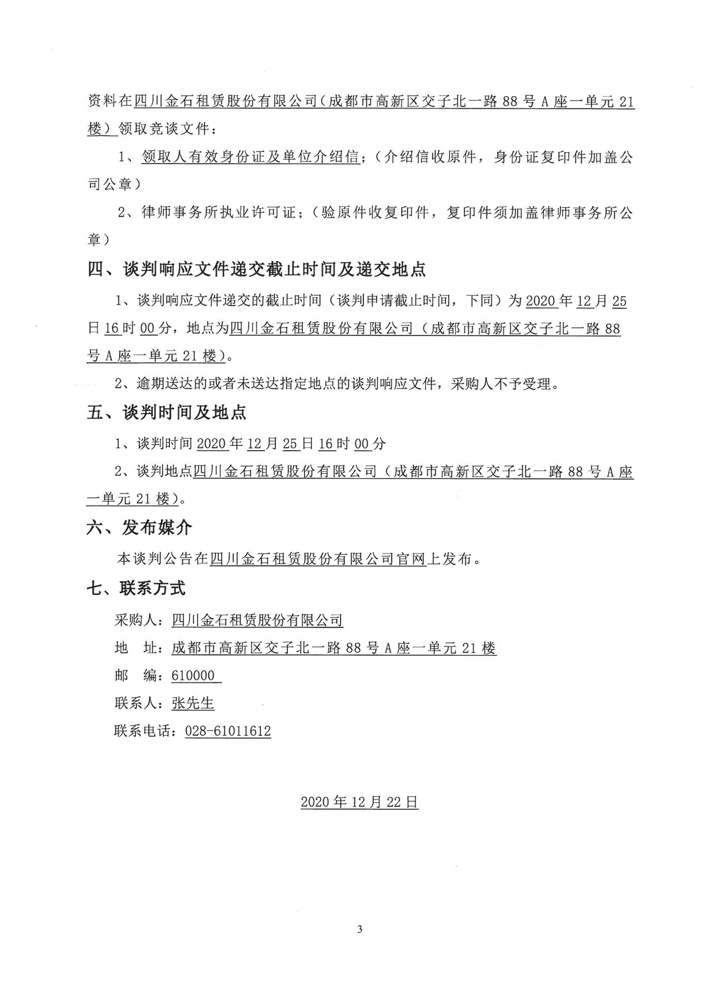
律师事务所选聘的竞争性谈判材料(安阳高晶)

律所选聘竞谈材料-安阳高晶


来源:默认部门 时间:2020年12月22日 点击率:打印 】【 关闭

律所选聘(安阳高晶)公告01

律所选聘(安阳高晶)公告02

律师事务所选聘的竞争性谈判材料(安阳高晶).pdf

上一篇:
下一篇: